第1部 第1章 第2節 (1)事故情報データバンクに集約された生命・身体に関する事故情報等
第1部 消費者問題の動向と消費者の意識・行動
第1章 消費者事故等に関する情報の集約及び分析の取りまとめ結果等
第2節 消費者庁に集約された生命・身体に関する事故情報等
(1)事故情報データバンクに集約された生命・身体に関する事故情報等
生命・身体に関する事故情報等は事故情報データバンクに一元的に集約
生命・身体に関する事故情報等は事故情報データバンクに一元的に集約されており、消費者庁ではこれらの情報を活用して消費者の安全対策に取り組んでいます。
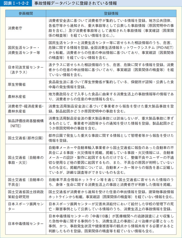
事故情報データバンクは、生命・身体に関する事故情報を広く収集し、事故防止に役立てるためのデータ収集・提供システムであり、消費者庁と国民生活センターが連携し、関係機関の協力を得て、2010年4月から運用しているものです(図表Ⅰ-1-2-1、図表Ⅰ-1-2-2)。前述した消費者安全法の規定に基づく生命身体事故等の通知、PIO-NETデータにおける「危害情報(注4)」及び「危険情報(注5)」、消費生活用製品安全法の規定に基づき事業者から報告された「重大製品事故(注6)」の情報、参画機関(注7)から寄せられた生命・身体に関する事故情報が登録され、インターネット上で検索・閲覧することができます。
商品やサービス、設備等により生命や身体に危害を受けた、又はそこまでは至っていないもののそのおそれがあるケース等、危害・危険に関する消費生活相談情報は、消費生活センター等に寄せられる相談の中では契約トラブル等に関する相談に比べ少数ですが、重要です。消費者庁ではそれらの情報を収集、分析して同様の事故等が起きないよう、注意喚起等に活用しています。危害・危険に関する情報をきっかけに、国民生活センター等で商品テストが実施されることもあり、事故情報データバンクに収集された情報は有益な情報となっています。
なお、2020年度の事故情報データバンクには2万3623件の事故情報が登録され、このうち、消費者庁と国民生活センターを除く事故情報データバンク参画機関からの通知は5,130件となっています。また、2021年3月31日時点で登録されている情報は累計で29万1440件となっています。
消費者安全法の規定に基づく通知については、前節で既に紹介しているため、ここではそれ以外の集約された生命・身体に関する事故情報について取り上げます。
PIO-NETに収集された2020年度の危害・危険情報は1万3961件
2020年度にPIO-NETに収集された消費生活相談のうち、危害・危険情報は1万3961件でした(図表Ⅰ-1-2-3)。このうち、危害情報は1万2036件、危険情報は1,925件となり、いずれも2019年度より減少しました。
身体にけが、病気等の疾病(危害)を受けたという相談である危害情報について、危害内容別では、2020年度は、「皮膚障害」が最も多く、次いで「消化器障害」となっており、これらの合計が全体の6割近くを占めます(図表Ⅰ-1-2-4)。
主な相談内容は、「皮膚障害」では、化粧品等によりかゆみや赤み、湿疹が出た、健康食品を食べたらじんま疹や湿疹が出たというもの、「消化器障害」では、健康食品を食べたら吐き気や下痢等の体調不良になった、料理店で食事後に腹痛や下痢になったというもの等が挙げられます。
危害を受けたわけではないものの、そのおそれがあるという相談である危険情報について、危険内容別では、2020年度は、「過熱・こげる」が最も多く、次いで「発煙・火花」、「異物の混入」の順となっています(図表Ⅰ-1-2-5)。
主な相談内容は、「過熱・こげる」、「発煙・火花」では、家電製品やノートパソコンのバッテリー、スマートフォンやその充電器等からのもの、「異物の混入」は、スーパーマーケット等で購入した食品から金属片、プラスチック片等の異物が出てきたというものが挙げられます。
消費生活用製品安全法の規定に基づき2020年度に報告された重大製品事故は1,024件
消費生活用製品安全法では、重大製品事故が生じたとき、事業者は消費者庁に報告することとされています。消費生活用製品安全法の規定に基づき、2020年度に報告された「重大製品事故」は1,024件であり、2019年度の1,271件より減少しました(図表Ⅰ-1-2-6)。
製品別では、「電気製品」に関する事案が640件、「ガス機器・石油機器」に関する事案が140件、「その他」が244件となっています(図表Ⅰ-1-2-6)。具体的には、「電気製品」では電池(バッテリー)や照明器具等、「ガス機器・石油機器」では石油ストーブやガスこんろ等、「その他」では自転車や脚立・踏み台・はしご等に関する事案が多く報告されています。
- 注4:商品やサービス、設備等により、生命や身体に危害を受けたという内容の相談。
- 注5:商品やサービス、設備等により、生命や身体に危害を受けるまでには至っていないが、そのおそれがあるという内容の相談。
- 注6:消費生活用製品の使用に伴い生じた事故(消費生活用製品の欠陥によって生じたものでないことが明らかな事故以外のもの)のうち重大なもの。消費生活用製品事故の中でも、死亡や30日以上の治療を要するなど被害が重大であった事案や火災等の発生があった事案を指しており、消費生活用製品安全法第2条第6項に規定されている。
- 注7:2020年度末時点の参画機関は以下のとおり。
消費者庁、国民生活センター、全国の消費生活センター等、日本司法支援センター(法テラス)、厚生労働省、農林水産省、経済産業省、独立行政法人製品評価技術基盤機構(NITE)、国土交通省、独立行政法人日本スポーツ振興センター、公益財団法人日本中毒情報センター。
担当:参事官(調査研究・国際担当)

