第2部 第1章 第6節 (1)地方における体制整備
第2部 消費者政策の実施の状況
第1章 消費者庁における主な消費者政策
第6節 消費者行政を推進するための体制整備
(1)地方における体制整備
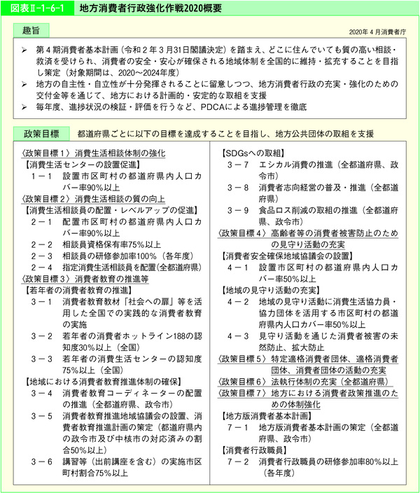
地方消費者行政強化作戦2020の策定
消費者行政の現場は「地域」にあり、地方消費者行政の充実・強化は消費者政策の推進における最重要課題の一つです。
2015年3月からは、「第3期消費者基本計画」(平成27年3月24日閣議決定)を踏まえた「地方消費者行政強化作戦」を基に、どこに住んでいても質の高い相談・救済を受けられ、消費者の安全・安心が確保される地域体制を全国的に整備することを目指し、地方公共団体における消費者行政の基盤整備等の立ち上げ支援を行う地方消費者行政推進交付金等の財政支援も活用しながら、取組を進めてきました。
この結果、地方公共団体の相談窓口未設置は解消し、43の都道府県で管内地方公共団体の50%以上に消費生活相談員が配置されるなど、着実な成果を挙げてきました。
一方で、いまだ地方消費者行政の財政基盤や推進体制はぜい弱であるとの声も多く聞かれることから、消費者庁では、2019年1月から3月にかけて、「地方消費者行政充実のためのキャラバン」を実施し、47都道府県の知事・副知事等との意見交換を行うとともに、現場の消費者行政職員・消費生活相談員等と現下の消費者行政の課題等について、意見交換を行いました。
こうした中で、課題として浮き彫りとなった地方公共団体の自主財源に裏付けられた消費者行政予算の拡充による基礎体力の向上や、更なる地方消費者行政の充実・強化に向けて実施すべき国からの支援等も盛り込み、今後の地方消費者行政の目指すべき姿を示す「地方消費者行政強化作戦2020」の策定に向けて、2019年5月から「地方消費者行政強化作戦2020策定に関する懇談会」を開催し、同年9月に報告書を公表しました。
その後、消費者行政ブロック会議等での地方公共団体からの意見等も踏まえた検討を行い、第4期消費者基本計画の閣議決定に合わせて、2020年4月に、「地方消費者行政強化作戦2020」を策定しました。相談体制の強化に関しては消費生活センター等の「設置市区町村の都道府県内人口カバー率90%以上」、相談の質の向上に関しては消費生活相談員の「配置市区町村の都道府県内人口カバー率90%以上」といった目標を掲げたほか、高齢者等の消費者被害防止のための見守り活動の充実として消費者安全確保地域協議会の「設置市区町村の都道府県内人口カバー率50%以上」等の目標を掲げています。さらに、持続可能な社会の実現に向けては消費者・事業者との連携・協働が重要との観点から、「消費者志向経営の普及・推進」や「エシカル消費の推進」、「食品ロス削減の取組の推進」等の目標も取り入れています(図表II-1-6-1)。
「地方消費者行政強化作戦2020」の対象期間は2020年度から2024年度までの5年間です。推進に当たっては、地方消費者行政が自治事務であることを踏まえ、地方公共団体の自主性・自立性が十分に発揮されていることに留意するとともに、地方消費者行政強化交付金等を通じて、地方公共団体等による計画的・安定的な取組を支援することとしています。
消費者安全確保地域協議会(見守りネットワーク)の設置促進について
高齢者等の消費者被害の更なる増加や深刻化が懸念される中で、高齢者等を取り巻く家族、近隣住民、介護・福祉関係者、警察等、地域の様々な主体が、高齢者等の消費生活上の安全に気を配り、何かあったときに消費生活センター等につなぐ体制の構築が消費者被害の防止に有効です。
2014年の消費者安全法改正(注29)により、地方公共団体は地域で活動する様々な団体や個人を構成員とした消費者安全確保地域協議会を設置し、消費生活上、特に配慮を要する消費者の見守り等の取組を行うことができることとされています。消費者安全確保地域協議会は構成員間で秘密保持義務を課した上で、見守り対象者の個人情報、必要な情報をやり取りできる旨も同法により定められており、更に効果的な見守りが可能となります(図表II-1-6-2)。
全国で消費者安全確保地域協議会を設置している地方公共団体の数は、2020年3月末時点で265となっています。「地方消費者行政強化作戦2020」では、消費者安全確保地域協議会の更なる設置に向け、「設置市区町村の都道府県内人口カバー率50%以上」の目標を掲げています。目標達成に向け、地方消費者行政強化交付金による支援や先進事例の収集・共有に加え、様々な機会を捉えて地方の現場に出向き、直接働き掛けることにより、地域における消費者安全確保地域協議会の設置を図っています。また、2020年度からは、消費者安全確保地域協議会の担い手となる「消費生活協力団体」、「消費生活協力員」を養成する事業を実施し、見守り活動の強化を図ります。
消費者ホットラインの運用・周知
消費生活センター等の消費生活相談窓口の存在や連絡先を知らない消費者の方に、身近な相談窓口を案内することにより、消費生活相談の最初の一歩をお手伝いするものとして、「消費者ホットライン」の運用を2010年1月から全国で開始し、誰もがアクセスしやすい一元的な相談窓口を整備しています(図表II-1-6-3)。
消費者ホットラインは共通の電話番号から、全国どこからでも身近な消費生活相談窓口につながります。消費生活で困ったときにすぐ利用できるよう、2015年7月1日から、局番なしの3桁の電話番号「188(いやや!)」での案内を開始しました(注30)。2019年度の入電件数は953,587件となり、3桁化導入前の2014年度の344,000件から約2.8倍となりました。
しかしながら、消費者庁「消費者意識基本調査」(2019年度)で「番号『188』」の認知度を聞いたところ、全体では9.1%にとどまっています。「188(いやや!)」の認知度向上のため、2018年7月には、イメージキャラクター「イヤヤン」を発表、2019年に5月18日を「消費者ホットライン188の日」として制定したほか、SNSへの広告配信や交通広告を行うなど、積極的に周知活動に取り組んでいますが、全体の認知度はいまだ低いため、今後は消費者の特性に応じて、あらゆる世代への周知を行うことが求められています。
消費生活相談員の適正な配置・処遇改善
消費生活相談員は、地方の消費生活センター等の現場において消費者からの相談等に直接対応するなど、地方消費者行政の最前線で重要な役割を担っています。
消費者庁としては、地方消費者行政推進交付金等を通じて、地方公共団体による消費生活相談員の配置・増員、質の向上等の取組を支援してきました。また、2014年の消費者安全法改正により、消費生活相談員の職及び任用要件等が法律上に位置付けられたほか、2018年には、地方公共団体の長に対し、「雇止め」の見直しを求める通知(注31)の発出を行うなど、消費生活相談員の処遇改善に取り組んできたところです。
このような取組により、消費生活相談員の配置、処遇、資格保有率については着実に向上してきています。しかし、2019年10月に公表した「地方消費者行政の現況調査」(調査時点は2019年4月1日)においては、消費生活相談員の高齢化等による担い手不足を背景として、消費生活センター等における消費生活相談員の配置数が前回調査よりも減少する結果となりました。
このような状況を踏まえ、2020年度予算において、地方消費者行政強化交付金に加えて、消費生活相談員等地方消費者行政の人材育成のための経費や、全国の消費者行政職員・消費生活相談員が参加しやすいよう各地方で研修を実施するための経費を措置しました。そのほか、引き続き地方公共団体の首長等への働き掛けを行っているところであり、このような取組を通じて消費生活相談員の適正な配置、処遇改善を図っています(図表II-1-6-4)。
COLUMN14
若者が活用しやすい消費生活相談に関する研究会
担当:参事官(調査研究・国際担当)


